「検査済証のない建築物に係る指定確認検査機関を活用した建築基準法適合状況調査のためのガイドライン」に基づく法適合状況調査を有効活用するには
2014(平成26)年7月に国土交通省より、「検査済証のない建築物に係る指定確認検査機関を活用した建築基準法適合状況調査のためのガイドライン(以下、「ガイドライン」という)」が公表されました。ビューローベリタスジャパン株式会社は、2014年7月7日に国土交通省に届出を行い、技術監査部建築評価グループが法適合状況調査(以下、「ガイドライン調査」という)業務を行なっています。
2014年7月から2020年11月現在、およそ160件の法適合状況調査を受託しており、毎月の相談件数も大変多く、受託件数は今後もさらに増えていくことが予想されます。
今回は、ガイドライン調査を有効に活用していただくポイントについて解説します。
1. ガイドライン調査を有効活用するポイント
ガイドライン調査を有効に活用するポイントは、以下の3つです。
- ガイドライン調査開始前までに、調査に必要な資料が用意されている
- ガイドライン調査開始前までに、調査に必要な躯体調査計画を策定のうえ、躯体調査が実施され、躯体調査結果報告書が作成されている
- 調査の結果、不適合事項などが確認された場合、特定行政庁と相談のうえ、是正対応が行われる
ガイドライン調査は、検査済証のない建築物における法適合状況を調査するための調査で、図上調査と現地調査を行います。
【図上調査】
依頼者より提出された図書に基づき、建築当時の建築基準法等への適合状況などについて図面上で調査を行う
【現地調査】
依頼者より提出された図書と現地の照合を行う
従って、法適合状況を判断できる資料をご用意いただくことがとても重要となります。建築当時の建築基準法に適合していることが確認できる資料が提供されない場合、法適合状況が判断できません。
また、構造図と現地の施工状況の整合性確認のために躯体調査を実施していただく必要がありますが、その調査が行われない場合も同様です。
さらに、調査の結果、不適合事項などが確認された場合、その対応については依頼者が特定行政庁に相談し、(違反事実の確定と是正指導は特定行政庁の権限であるため)不適合事項などの是正が必要となります。
ガイドライン調査の結果、その後の増改築等の確認申請手続きを円滑に進められる事例では、前述の3つの対応がなされています。
円滑に進められない事例の多くでは、前述の3つの対応がなされていません。
- ガイドライン調査開始前までに、調査に必要な資料が提供されない
- ガイドライン調査開始前までに、調査に必要な躯体調査が十分に行われていない
- 不適合事項について、是正対応がなされない、または是正が困難である

次に、ガイドライン調査に必要な資料、必要な躯体調査について解説します。
2.ガイドライン調査に必要な資料
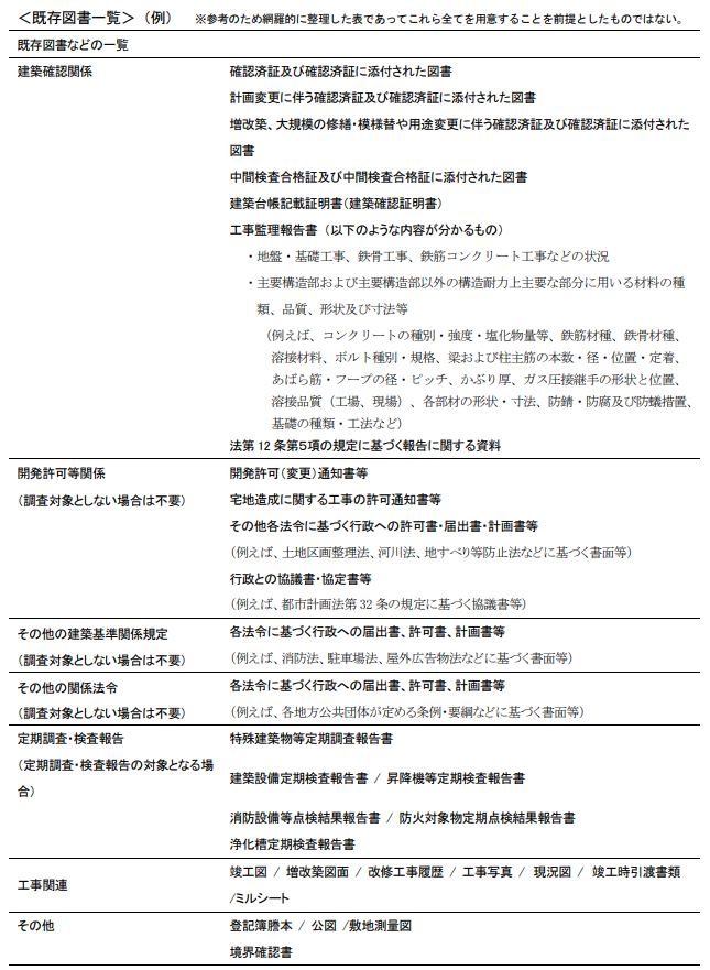
ガイドライン調査の実施にあたり、依頼者(建築物の所有者またはその承諾を得た建築物の購入予定者、これらの代理者で調査者に法適合状況調査を依頼する者)にご用意いただく書類があります。

出典:ガイドライン P9
3.ガイドライン調査に必要な躯体調査
躯体調査に先立ち、依頼者が所管の行政庁に相談を行います。検査済証のない建築物における躯体調査の内容(調査項目・調査箇所数、調査方法等)について所管の行政庁より見解が示される場合は、その内容に従って躯体調査計画を策定していただきます。その後、躯体調査計画の内容について、調査者に相談のうえ調査内容を確定し、躯体調査を実施していただきます。

技術監査事業本部 鹿野 康晴
【お問い合わせ】
ビューローベリタスジャパン(株) 技術監査事業本部
TEL:03-6402-5977 東京都港区新橋4-11-1 A-PLACE新橋5F
ウェブサイト
お問い合わせフォーム
【ビューローベリタスのサービス】
建築基準法適合状況調査(ガイドライン調査)