「検査済証のない建築物に係る指定確認検査機関を活用した建築基準法適合状況調査のためのガイドライン」に基づく法適合状況調査に必要な躯体調査について
2014(平成26)年7月に国土交通省より、「検査済証のない建築物に係る指定確認検査機関を活用した建築基準法適合状況調査のためのガイドライン(以下、「ガイドライン」という。)」が公表されました。ビューローベリタスジャパン株式会社は、2014年7月7日に国土交通省に届出を行い、技術監査部建築評価グループが法適合状況調査業務を行っています。
2014年7月から2019年11月現在までに、およそ130件の法適合状況調査を受託しており、毎月の相談件数も大変多く、受託件数は今後も増えていくことが予想されます。
1.法適合状況調査に必要な資料
法適合状況調査の実施にあたっては、依頼者様(建築物の所有者またはその承諾を得た建築物の購入予定者、これらの代理者で調査者に法適合状況調査を依頼する者)にご用意いただく書類があります。
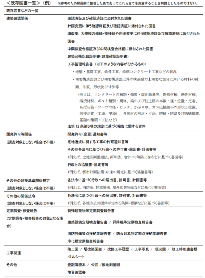
既存図書一覧(出典:ガイドラインP9)

既存図書一覧のうち、工事監理報告書は、建築当時の書類が残っていないケースがほとんどです。 工事管理報告書がない場合は、これを補うために躯体調査を行い、主要構造部および主要構造部以外の構造耐力上主要な部分に用いる材料の種類、品質、形状および寸法等を確認し、躯体調査報告書を作成していただく必要があります。
依頼者様からのガイドライン調査に関するご相談の中でも、大変多いお問い合わせは、「躯体調査についてどのような調査が必要で、調査箇所数はどの程度必要か」といった法適合状況調査に必要な躯体調査の考え方に関するものです。
ガイドラインによると、「依頼者は、検査済証のない建築物の増改築や用途変更等に伴う手続きや、建築基準法第12条第5項の規定に基づく報告書の基礎資料として、法適合状況調査に基づく法適合状況調査の報告書を用いる場合には、あらかじめ所管の行政庁(建築主事を含む。)や指定確認検査機関と相談の上、調査を進めることが望ましい」とあります。また、「法適合状況調査の使用目的や依頼者が保有する既存図書の状況等によっては、依頼者は、調査対象建築物の鉄筋の配筋やコンクリートの状況を示すために、破壊調査や非破壊調査を実施した調査結果に関する資料を準備する。なお、法適合状況調査の実施前に破壊調査や非破壊調査を実施している場合を除き、あらかじめ調査者と相談しながら進めることが望ましい」とあります。(出典:ガイドラインP5、P8)
よって、躯体調査を行う前に、所管の行政庁、指定確認検査機関に相談をすることが推奨されます。
2.法適合状況調査に必要な躯体調査

ここからは、法適合状況調査に必要な躯体調査について解説いたします。 まずは、依頼者様が躯体調査に先立ち、所管の行政庁に相談を行い、検査済証のない建築物における躯体調査の内容(調査項目・調査箇所数、調査方法等)について所管の行政庁より見解が示される場合は、その内容に従って躯体調査計画を策定していただきます。その後、躯体調査計画の内容について、調査者に相談のうえ調査内容を確定し、躯体調査を実施していただきます。
3.躯体調査の調査項目、調査箇所数
ビューローベリタスにご相談いただいた場合の調査対象建建築物の構造種別ごとの躯体調査項目、調査箇所数の参考事例を以下に示します。(これまでの調査実績に基づく標準的な調査項目、調査箇所数)
(1) RC造(地上5階建て、延べ面積1,500㎡程度の事例)

(2) S造(地上5階建て、延べ面積1,500㎡程度の事例)

(3) 木造(地上2階建て、延べ面積150㎡程度の事例)

これらはあくまでも参考事例であり、調査対象建築物の状態等により実際の調査項目、調査箇所数は異なります。よって、躯体調査の内容の詳細については、法適合状況調査を依頼したい調査者に相談することが推奨されます。
技術監査事業本部 鹿野 康晴
【お問い合わせ】
ビューローベリタスジャパン(株) 技術監査事業本部
TEL:03-6402-5977 東京都港区新橋4-11-1 A-PLACE新橋5F
ウェブサイト
お問い合わせフォーム
【ビューローベリタスのサービス】
建築基準法適合状況調査(ガイドライン調査)